体育运动
学校首页
学校概况
学校简介
机构设置
学校荣誉
校园风采
党建工作
党组织机构
党建动态
党风廉政
政策法规
新闻动态
学校动态
通知公告
校园安全
媒体报道
训练竞赛
运动员选才
训练管理
竞赛信息
训练场馆
荣誉榜
文化教学
教务动态
教学管理
师资队伍
德育工作
学生管理
班主任工作
宿舍管理
学籍管理
团委工作
科研保障
反兴奋剂
体能康复
训练监控
招生工作
招生简章
人才培养
信息公示
财务公开
质量提升
唐山市体育运动学校
TANGSHAN CITY SPORTS SCHOOL
当前位置:
首页 >>
通知公告 >>
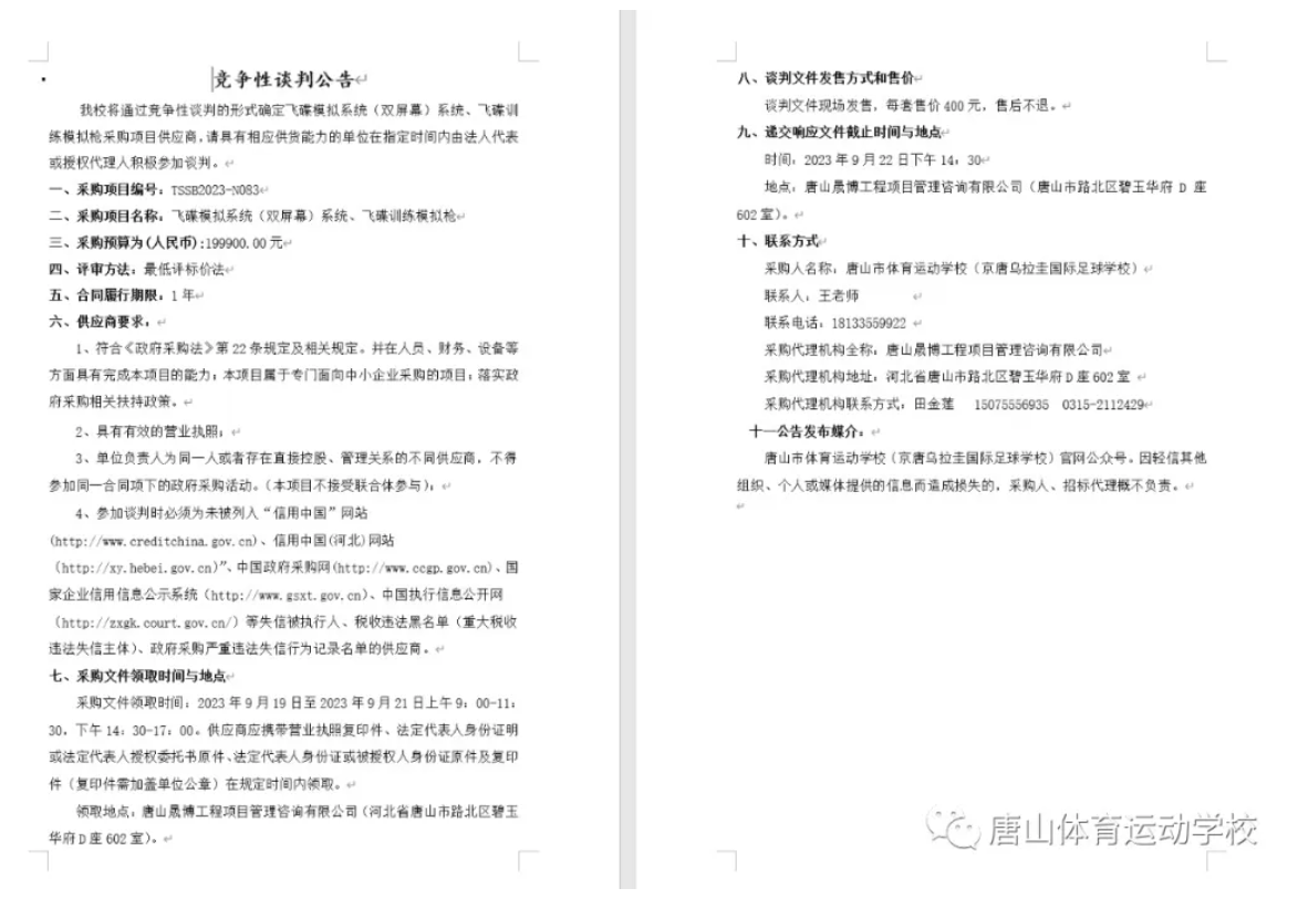
飞碟模拟系统(双屏幕)系统、飞碟训练模拟枪竞争性谈判公告
飞碟模拟系统(双屏幕)系统、飞碟训练模拟枪竞争性谈判公告
时间: 2023/09/19
上一篇:
唐山市体育运动学校总务科(安全科)招标采购代理服务机构入围磋商邀请函
下一篇:
唐山市体育运动学校(京唐乌拉圭国际足球学校)乒乓球训练及比赛器材成交公告
唐山市体育运动学校
TANGSHAN CITY SPORTS SCHOOL
学校地址:唐山市路北区建设南路80号
冀ICP备2024069598号-1
冀公网安备13020302001395号
技术支持:
创元教育
扫码关注公众号
在线报名
学校公众号